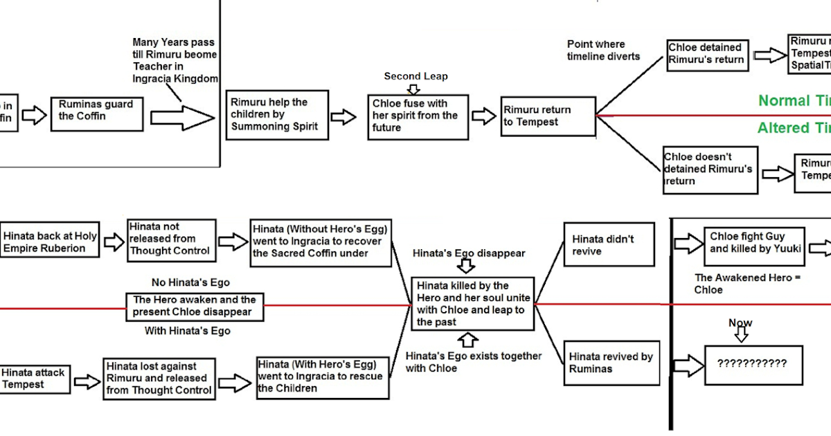
Featured image of post Chloe Aubert And Rimuru

Chloe Aubert And Rimuru

Chloe Aubert And Rimuru 2021-05-27 Trending

Chloe Aubert And Rimuru

Built with Hugo Cuy
Theme Reang Cuy v.%!(EXTRA string=2.0.1) designed by Ngopi24Jam.cuy